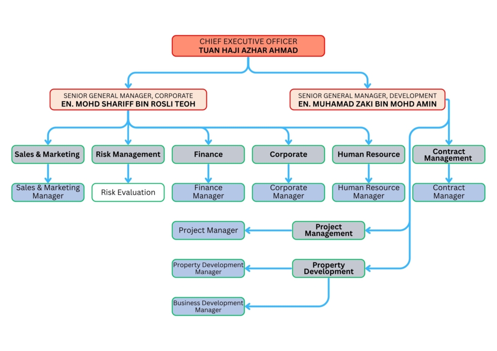
The Management Team of PECB Properties Berhad consists of experienced professionals dedicated to overseeing the company’s operations, strategic implementation, and performance delivery. United by a shared commitment to excellence, they drive innovation, ensure efficiency, and support the company’s mission to deliver quality developments across all property segments.

Chief Executive Officer (CEO) of PECB Properties Berhad

Senior General Manager, Corporate

Senior General Manager, Development

Compare listings
ComparePlease enter your username or email address. You will receive a link to create a new password via email.